学前教育专业认证知识手册(教师篇)
第一部分 基础篇
1.什么是师范类专业认证?根本宗旨、目的是什么?
师范类专业认证是专门性教育评估认证机构依照认证标准对师范类专业人才培养质量状况实施的一种外部评价过程,旨在证明当前和可预见的一段时间内,专业能否达到既定的人才培养质量标准。
根本宗旨是:深入贯彻习近平新时代中国特色社会主义思想和党的十九大精神,落实立德树人根本任务,培育大国良师,深化新时代教师教育改革、全面保障和提高师范类专业人才培养质量、推进师范类专业内涵式发展。师范类专业认证是我国高等教育质量保障体系的重要组成部分。
认证的核心是:保证师范生毕业时的知识能力素质达到标准要求,目的是推动师范类专业注重内涵建设,聚焦师范生能力培养。改革培养体制机制,建立基于产出的持续改进质量保障机制和质量文化,不断提高专业人才培养能力和培养质量。
2.师范类专业认证的基本理念是什么?
师范类专业认证理念为“学生中心,产出导向,持续改进”,是师范类专业认证工作的行动指针,贯穿师范类专业认证全过程。
(1)学生中心:强调从以“教”为中心的新模式转变,要求遵循师范生成才成长规律,以师范生学习效果和个人发展为中心配置教育资源和安排教学活动,并将师范生和用人单位满意度作为师范类专业人才培养质量评价的重要依据。
(2)产出导向( Outcome-based Education,OBE) :聚焦师范生受教育后“学到了什么”和“能做什么”,强调明确学习产出标准,对接社会需求,以师范生学习效果为导向,对照毕业生核心能力素质要求,反向设计课程体系与教学环节,配置师资队伍和资源条件,评价师范类专业人才培养质量。
(3)持续改进(Continubus Quality Improvement,CQI):强调聚焦师范生核心能力素质要求,对师范类专业教学进行全方位、全过程跟踪与评价,并将评价结果用于教学改进,形成“评价-反馈一改进”闭环,建立持续改进质量保障机制和追求卓越质量文化,推动师范类专业人才培养能力和质量不断提升。
3.师范类专业认证的基本原则是什么?
师范类专业认证强调在工作中遵循统一体系、省部协同、高校主责、多维评价原则。
4.师范类专业认证体系架构是什么?
师范类专业认证针对各地各校师范类专业发展不平衡不充分及类型层次复杂多样现状和特点,构建横向三类覆盖、纵向三级递进体系架构,推动高校合理定位、特色发展、持续提升师范专业人才培养质量。我院学前教育专业目前正在申请专业认证二级。
三种类型的专业认证:“中学教育专业认证”“小学教育专业认证”和“学前教育专业认证”。
三个认证层级:第一级定位于师范类专业办学基本要求监测;第二级定位于师范类专业教学质量合格标准认证;第三级定位于师范类专业教学质量卓越标准认证。
5.师范类专业认证标准是如何体现以学生为中心的?
师范类专业认证标准要求以学生为中心,不仅仅体现在“学生发展”这一个指标项上,也体现在其他七个指标项中。以学生为中心,强调遵循师范生成长成才规律,要求师范类专业把培养目标和全体学生的毕业要求达成情况作为评价的核心;培养目标应该围绕师范生毕业时的要求以及毕业后一段时间所具备的从教能力设定;课程与教学、合作与实践、师资队伍和支持条件等方面的建设均要以有利于师范生达到培养目标和毕业要求为导向;各种质量保障制度和措施的目的是推进师范类专业质量的持续改进和提高,最终目的是保证师范生培养质量满足从教所需的知识能力素质要求。
6.师范类专业认证标准是如何体现产出导向的?
基于产出导向的教育(outcome based education,英文缩写OBE )是目前国际高等教育倡导的一种先进理念,也是新时代我国开展师范类专业认证的核心理念。师范类专业认证标准正是按照这一理念来设计和制定。
以产出为导向,就是强调以师范生的学习效果为导向,对照师范毕业生核心能力素质要求,评价师范类专业人才培养质量。关注师范毕业生“学到了什么”和“能做什么”,而非仅仅是“教师教了什么”。要求专业按照“反向设计,正向施工”的基本思路,面向基础教育改革发展需求,以培养目标和毕业要求为出发点,设计科学合理的培养方案和课程大纲,采用匹配的教学内容和教学方法,配置足够的软硬件资源,要求每个教师明确自己在课程教学中的主体责任,最终通过课程目标、毕业要求和培养目标的定期评价和持续改进,保证师范毕业生核心能力素质要求的达成。
7.为什么师范类专业认证标准强调建立毕业生和用人单位跟踪反馈与社会评价机制?”
师范类专业认证的根本目的就是使其所培养的师范毕业生能够持续满足基础教育改革发展需求,用人单位满意度和毕业生实际就业情况成为师范类专业办学质量的重要评判指标之一。
因此,认证标准在“质量保障”指标项中,专门设有“外部评价”二级指标,要求专业建立毕业生跟踪反馈机制以及基础教育机构、教育行政部门等利益相关方参与的社会评价机制。它是师范类专业收集信息,对“培养目标”达成情况进行定期评价的必要渠道,也是在“课程与教学”“合作与实践”“师资队伍”“支持条件”“学生发展”方面开展持续改进工作的重要基础。
8.师范类专业认证的基本程序有哪些?
师范类专业认证根据第一、二、三级不同的功能定位和组织实施方式,设置了相应的认证工作程序。第一级采取网络平台数据采集方式,对师范类专业办学基本信息进行常态化监测。第二、三级采取专家进校考查方式,对师范类专业教学质量状况进行周期性认证,认证程序包括申请与受理、专业自评、材料审核、现场考查、结论审议、结论审定、整改提高7个阶段。
9.学校申请师范类专业认证前要做哪些准备工作?
评建准备是师范类专业认证的基础工作,原则上参评高校至少在提交认证申请前1年开始评建准备,主要任务是比照认证标准,找出自身存在问题与差距,逐步改进提升,具体包括:
学校层面:以专业认证为抓手,以认证理念推动师范类专业教学改革,引导师范类专业聚焦毕业生核心能力素质培养,建立基于产出的持续改进质量保障机制和质量文化;开广泛宣传;建立评建保障机制。
专业层面:对照认证标准开展自查,总结取得成效,梳理问题与不足,以问题为导向,进行有针对性改进。其中,重点工作是重新审视修订专业培养目标和毕业要求,优化课程体系和教学大纲,建立基于产出的质量评价机制,整理教学档案与佐证材料。
教师层面:认真学习、充分理解认证理念与认证标准,将认证理念和认证标准落实到教学活动中,不断改进教学内容及教学方法,持续提高课堂教学质量。
10.为什么师范类专业认证要求参评专业“说”“ 做”“证”必须达成一致?
师范类专业认证是一种举证式认证,现场考查专家组主要是通过参评专业的“说”“做”“证”三个环节,来查证和判断专业人才培养质量状况是否达到师范类专业认证标准要求,并给出认证结论。
所谓“说”,即“自己是怎么说的”,参评专业要明确自己的办学定位、培养目标、毕业要求等。“做”即“自己是怎么做的”,参评专业以培养目标和毕业要求为导向所实施的教学活动以及对学生整个学习过程进行全程跟踪与形成性评价的措施与做法;“证”即“证明自己所说和所做的”,参评专业要为证明自身达到标准要求逐项提供相关证明材料。因此,师范类专业认证要求参评专业的“说”“做”“证”必须达成一致。
11.第二级认证考查具体包括哪些指标?
师范类专业二级认证标准是国家对师范类专业教学质量的合格要求,包括“培养目标”“毕业要求”“课程与教学”“合作与实践”“师资队伍”“支持条件”“质量保障”“学生发展”等8个一级指标和39个二级指标。
12.认证考查的“五个度”具体指什么?
培养效果对培养目标的达成度;专业定位对社会需求的适应度;师资及教学资源对人才培养的支撑度;人才培养质量保障体系运行的有效度;学生和用人单位对人才培养的满意度。
13.认证的结论和周期?
结论分为“通过”“有条件通过”和“不通过”三种,有效期为6年。
14.师范类专业认证对专业培养目标的设定提出了哪些要求?
培养目标的内容包括服务面向、服务定位和人才规格等内容。要对师范生毕业5年左右的具体能力和表现有清晰的表述,反映师范生毕业后5年左右在社会和专业领域的发展预期,体现专业特色和优势,并能够为师范生、教师、教学管理人员及其他利益相关方所理解和认同。并要求定期对培养目标的合理性进行评价,并能根据评价结果对培养目标进行必要修订。评价和修订过程应有利益相关方参与。
15.什么是“一践行三学会”?
“一践行三学会”指“践行师德,学会教学,学会育人,学会发展”。
16.什么是“一根本”“两目标”“三任务”?
“一根本”:即把全面贯彻党的教育方针、落实立德树人根本任务作为师范类专业认证的工作宗旨,引导高校有效落实党的教育方针和相关政策规定,明确师范类专业办学定位和办学方向,聚焦师范类专业内涵式发展,努力培养和造就高素质专业化创新型教师队伍,为人民服务,为中国共产党治国理政服务,为巩固和发展中国特色社会主义制度服务,为改革开放和社会主义现代化建设服务。
“两目标”:即把构建中国特色、世界水平的教师教育质量监测认证体系和分级分类开展师范类专业认证、全面保障和提升师范类专业人才培养质量作为师范类专业认证的两个目标。
“三任务”:即把以评促建、以评促改、以评促强作为师范类专业认证三个任务。
17.学前教育专业认证标准(第二级)
学前教育专业认证标准
(第二级)
《学前教育专业认证标准(第二级)》是国家对学前教育专业教学质量的合格要求,主要依据国家教育法规和幼儿园教师专业标准、教师教育课程标准、专业教学相关标准制定。
本标准适用于普通高等学校培养幼儿园教师的本、专科学前教育专业。
|
一、培养目标 |
|
1.1[目标定位] 培养目标应贯彻党的教育方针,面向国家、地区基础教育改革发展和教师队伍建设重大战略需求,落实国家教师教育相关政策要求,符合学校办学定位。 |
|
1.2[目标内涵] 培养目标内容明确清晰,反映师范生毕业后5年左右在社会和专业领域的发展预期,体现专业特色,并能够为师范生、教师、教学管理人员及其他利益相关方所理解和认同。 |
|
1.3[目标评价] 定期对培养目标的合理性进行评价,并能够根据评价结果对培养目标进行必要修订。评价和修订过程应有利益相关方参与。 |
|
二、毕业要求 |
|
专业应根据幼儿园教师专业标准,制定明确、公开的毕业要求。毕业要求能够支撑培养目标,并在师范生培养全过程中分解落实。专业应通过评价证明毕业要求的达成。专业制定的毕业要求应涵盖以下内容: |
|
n 践行师德 2.1 [师德规范] 践行社会主义核心价值观,增进对中国特色社会主义的思想认同、政治认同、理论认同和情感认同。贯彻党的教育方针,以立德树人为己任。遵守中小学教师职业道德规范,具有依法执教意识,立志成为有理想信念、有道德情操、有扎实学识、有仁爱之心的好老师。 |
|
2.2 [教育情怀] 具有从教意愿,认同教师工作的意义和专业性,具有积极的情感、端正的态度、正确的价值观。具有人文底蕴和科学精神,尊重幼儿人格,富有爱心、责任心,工作细心、耐心,做幼儿健康成长的启蒙者和引路人。 |
|
n 学会教学 2.3 [保教知识] 具有一定的科学和人文素养,理解幼儿身心发展规律和学习特点,了解相关学科基本知识,掌握幼儿园教育教学的基本方法和策略,注重知识的联系和整合。 |
|
2.4 [保教能力] 能够依据《幼儿园教育指导纲要(试行)》和《3-6岁儿童学习与发展指南》,根据幼儿身心发展规律和学习特点,运用幼儿保育与教育知识,科学规划一日生活、科学创设环境、合理组织活动。具有观察幼儿、与幼儿谈话并能记录与分析的能力;具有幼儿园活动评价能力。 |
|
n 学会育人 2.5 [班级管理] 掌握幼儿园班级的特点,建立班级秩序与规则,合理规划利用时间与空间,创设良好班级环境,充分利用各种教育资源,建立良好的同伴关系和师幼关系,营造良好班级氛围。为人师表,发挥自身的榜样作用。 |
|
2.6 [综合育人] 了解幼儿社会性--情感发展的特点和规律,注重培育幼儿良好意志品质和行为习惯。理解环境育人价值,了解园所文化和一日生活对幼儿发展的价值,充分利用多种教育契机,对幼儿进行教育。综合利用幼儿园、家庭和社区各种资源全面育人。 |
|
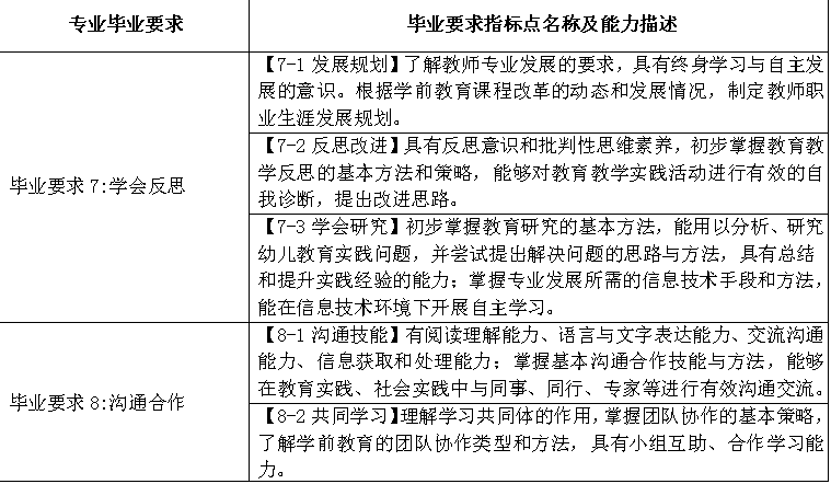
n 学会发展 2.7 [学会反思] 具有终身学习与专业发展意识。了解国内外学前教育改革发展动态,能够适应时代和教育发展需求,进行学习和职业生涯规划。初步掌握反思方法和技能,具有一定创新意识,运用批判性思维方法,学会分析和解决问题。 |
|
2.8 [沟通合作] 理解学习共同体的作用,具有团队协作精神,掌握沟通合作技能,具有小组互助和合作学习体验。 |
|
三、课程与教学 |
|
3.1 [课程设置] 课程设置应符合幼儿园教师专业标准、教师教育课程标准和专业教学相关标准,能够支撑毕业要求达成。 |
|
3.2 [课程结构] 课程结构体现通识教育和专业教育的有机结合;理论课程与实践课程、必修课与选修课设置合理。各类课程学分比例恰当,通识教育课程中的人文社会与科学素养课程学分不低于总学分的10%,支撑幼儿园各领域教育的相关课程学分不低于总学分的20%。教师教育课程达到教师教育课程标准规定的学分要求。 |
|
3.3 [课程内容] 课程内容体现学前教育的专业性,注重基础性、科学性、综合性和实践性,把社会主义核心价值观、师德教育有机融入课程教学中。选用优秀教材,吸收学科前沿知识,引入幼儿园课程改革和幼儿发展与教育研究最新成果、幼儿园优秀教育教学案例,并能够结合师范生学习状况及时更新、完善课程内容。 |
|
3.4 [课程实施] 重视课堂教学在培养过程中的基础作用。依据毕业要求制定课程目标和教学大纲,教学内容、教学方法、考核内容与方式应支持课程目标的实现。能够恰当运用案例教学、探究教学、现场教学等方式,合理应用信息技术,提高师范生学习效果。课堂教学、课外指导和课外学习的时间分配合理,技能训练课程实行小班教学,养成师范生自主学习能力和“三字一话”等从教基本功。 |
|
3.5 [课程评价] 定期评价课程体系的合理性和课程目标的达成度,并能够根据评价结果进行修订。评价与修订过程应有利益相关方参与。 |
|
四、合作与实践 |
|
4.1 [协同育人] 与地方教育行政部门和幼儿园建立权责明晰、稳定协调、合作共赢的“三位一体”协同培养机制,基本形成教师培养、培训、研究和服务一体化的合作共同体。 |
|
4.2 [实践基地] 教育实践基地相对稳定,能够提供合适的教育实践环境和实习指导,满足师范生教育实践需求。每20个实习生不少于1个教育实践基地[4]。 |
|
4.3 [实践教学] 实践教学体系完整,专业实践和教育实践有机结合。教育见习、教育实习、教育研习贯通,涵盖师德体验、保教实践、班级管理实践和教研实践等,并与其他教育环节有机衔接。教育实践时间累计不少于一学期[2]。学校集中组织教育实习,保证师范生实习期间的上课时数。 |
|
4.4 [导师队伍] 实行高校教师与优秀幼儿园教师共同指导教育实践的“双导师”制度。有遴选、培训、评价和支持教育实践指导教师的制度与措施。“双导师”数量充足,相对稳定,责权明确,能够有效履职。 |
|
4.5 [管理评价] 教育实践管理较为规范,能够对重点环节实施质量监控。实行教育实践评价与改进制度。依据相关标准,对教育实践表现进行有效评价。 |
|
五、师资队伍 |
|
5.1 [数量结构] 专任教师数量结构能够适应本专业教学和发展的需要,生师比不高于18:1[5]。硕士、博士学位教师占比本科一般不低于60%、专科一般不低于30%[9],高级职称教师比例不低于学校平均水平[8],且为师范生上课。幼儿园一线兼职教师素质良好、队伍稳定,占教师教育课程教师比例不低于20%[10]。 |
|
5.2 [素质能力] 遵守高校教师职业道德规范,为人师表,言传身教;以生为本、以学定教,具有较强的课堂教学、信息技术应用和学习指导等教育教学能力;勤于思考,严谨治学,具有一定的学术水平和研究能力。具有职前养成和职后发展一体化指导能力,能够有效指导师范生发展与职业规划。师范生对本专业专任教师、兼职教师师德和教学具有较高的满意度。 |
|
5.3 [实践经历] 专业教师熟悉幼儿园教师专业标准、教师教育课程标准和幼儿园教育教学工作,至少有一年幼儿园教育服务经历[18],具有指导、分析、解决幼儿园教育教学实际问题的能力,并有一定的教学研究成果。 |
|
5.4 [持续发展] 制定并实施教师队伍建设规划。建立教师培训和实践研修制度。建立专业教研组织,定期开展教研活动。建立教师分类评价制度,合理制定教师教育实践类课程教师评价标准,评价结果与绩效分配、职称评聘挂钩。探索高校和幼儿园“协同教研”“双向互聘”“岗位互换”等共同发展机制。 |
|
六、支持条件 |
|
6.1 [经费保障] 专业建设经费满足师范生培养需求,教学日常运行支出占生均拨款总额与学费收入之和的比例不低于13%[11][12][13],生均教学日常运行支出不低于学校平均水平,生均教育实践经费支出不低于学校平均水平[14]。教学设施设备和图书资料等更新经费有标准和预决算。 |
|
6.2 [设施保障] 教育教学设施满足师范生培养要求。建有学前教育专业教师职业技能实训平台,满足保育实践、实验教学、教学技能训练、艺术技能训练等实践教学需要。信息化教育设施能够适应师范生信息素养培养要求。建有教育教学设施管理、维护、更新和共享机制,方便师范生使用。 |
|
6.3 [资源保障] 专业教学资源满足师范生培养需要,数字化教学资源较为丰富,使用率较高。生均教育类纸质图书不少于30册[15]。建有幼儿园教学资源库和优秀幼儿园教育教学案例库,其中《幼儿园教育指导纲要(试行)》《3-6岁儿童学习与发展指南》和教学实习用幼儿园课程方案每6名实习生不少于1套。 |
七、质量保障 |
7.1 [保障体系] 建立教学质量保障体系,各主要教学环节有明确的质量要求。质量保障目标清晰,任务明确,机构健全,责任到人,能够有效支持毕业要求达成。 |
7.2 [内部监控] 建立教学过程质量常态化监控机制,定期对各主要教学环节质量实施监控与评价,保障毕业要求达成。 |
7.3 [外部评价] 建立毕业生跟踪反馈机制以及学前教育机构、教育行政部门等利益相关方参与的社会评价机制,对培养目标的达成度进行定期评价。 |
7.4 [持续改进] 定期对校内外的评价结果进行综合分析,能够有效使用分析结果,推动师范生培养质量持续改进和提高。 |
八、学生发展 |
8.1 [生源质量] 建立有效的制度措施,能够吸引志愿从教、素质良好的生源。 |
8.2 [学生需求] 了解师范生发展诉求,加强学情分析,设计兼顾共性要求与个性需求的培养方案与教学管理制度,为师范生发展提供空间。 |
8.3 [成长指导] 建立师范生指导与服务体系,加强思想政治教育,能够适时为师范生提供生活指导、学习指导、职业生涯指导、就业创业指导、心理健康指导等,满足师范生成长需求。 |
8.4 [学业监测] 建立形成性评价机制,监测师范生的学习进展情况,保证师范生在毕业时达到毕业要求。 |
8.5 [就业质量] 毕业生的初次就业率不低于本地区高校毕业生就业率的平均水平,获得教师资格证书的比例不低于75%[16],且主要从事教育工作[17]。 |
8.6 [社会声誉] 毕业生社会声誉较好,用人单位满意度较高。 |
18.学前教育专业培养目标是什么?
本专业立足大庆,面向龙江,辐射全国,培养适应学前教育发展需要,热爱学前教育事业,具有铁人精神特质,具有正确的儿童观和教育观,具备扎实的学前专业基础知识和较强的学前儿童保育教育能力,勤学乐教、学有专识、技有专长、能有创新,能在学前教育领域相关机构从事教育教学工作的骨干教师。
本专业毕业生具有如下目标预期:
(1)师德规范与教育情怀。贯彻党和国家教育方针政策,遵守教育法律法规,热爱学前教育事业;树立正确的职业信念、高尚的道德情操以及科学的儿童观和教育观;具有良好的职业道德修养,具有铁人精神特质,牢记立德树人使命,认同幼儿园教师的专业性和独特性,具有正确的职业理想和良好的敬业精神。
(2)保教知识与能力。具有较好的人文、科学和艺术素养,掌握幼儿身心发展、保教知识和相关学科知识,掌握幼儿园教育教学的基本方法和策略,注重知识的联系和整合;能运用所学知识为幼儿创设良好的学习环境,能科学规划、组织和实施幼儿教育活动,能客观地、全面地了解和评价幼儿的学习与发展。
(3)班级管理与综合育人。掌握幼儿园班级的特点,建立班级秩序与规则,建立良好的同伴关系和师幼关系,发挥教师榜样示范作用,营造良好班级氛围;理解环境育人价值并践行,能依据幼儿社会性—情感发展的特点和规律培育幼儿;综合利用幼儿园、家庭和社区各种资源全面育人。
(4)持续发展能力。掌握反思方法和技能,能在幼儿教育问题的解决过程中进行反思和研究;了解国内外学前教育改革的发展动态,适应学前教育事业的发展与变革;具有团队协作精神和较强的沟通合作能力;具有终身学习能力和创新能力,能进行专业学习和发展规划,持续提升专业素质。
19.学前教育专业对师范生的毕业要求有哪些?
(1)践行师德
毕业要求1:师德规范
践行社会主义核心价值观,增进对中国特色社会主义的思想认同、政治认同、理论认同和情感认同。贯彻党的教育方针,具有铁人精神特质,以立德树人为己任。遵守幼儿教师职业道德规范,具有依法执教意识,立志成为有理想信念、有道德情操、有扎实学识、有仁爱之心的好老师。
毕业要求2:教育情怀
具有家国情怀和从教意愿,认同教师工作的意义和专业性,具有积极的情感、端正的态度、正确的价值观;树立科学的儿童观,具有人文底蕴和科学精神,尊重幼儿人格,富有爱心、责任心,工作细心、耐心,做幼儿健康成长的启蒙者和引路人。
(2)学会教学
毕业要求3:保教知识
具有一定的科学和人文素养,理解幼儿身心发展规律和学习特点,了解相关学科的通识性知识、学前儿童发展知识、保育与教育知识等基本知识和专向知识,掌握幼儿园教育教学的基本方法和策略,注重知识的联系和整合。
毕业要求4:保教能力
能够依据《幼儿园教育指导纲要(试行)》和《3-6岁儿童学习与发展指南》,根据幼儿身心发展规律和学习特点,运用幼儿保育与教育知识,科学规划一日生活、科学创设环境、合理组织游戏和教学活动;具备观察、分析与回应幼儿的能力及幼儿园活动评价能力;具有开展早教/艺术/实务等专向活动的能力。
(3)学会育人
毕业要求5:班级管理
了解班级管理的原理与方法,综合利用各种教育资源,掌握幼儿园班级的特点以及班级组织及建设的原理、方法与要点,建立班级秩序与规则,合理规划利用时间与空间,创设良好班级环境,充分利用各种教育资源,建立良好的同伴关系和师幼关系,营造良好班级氛围,并发挥教师的榜样示范作用。
毕业要求6:综合育人
树立幼儿整体发展的理念,能够理解幼儿社会性-情绪情感发展特点和规律,并运用于教育实践活动。从德智体美劳等方面为幼儿提供良好成长环境,注重幼儿社会性、行为习惯的发展及园所文化对幼儿发展的影响,树立幼儿园一日活动皆教育的理念,能够挖掘幼儿园各种教育资源进行课程生成,利用幼儿园、家庭和社区各种资源全面育人。
(4)学会发展
毕业要求7:学会反思
适应学前教育改革发展的时代需求,了解学前教育领域的前沿问题和发展动态,具有终身学习和专业发展意识,并进行职业生涯规划;具备一定的反思能力和创新意识,善于发现问题,并运用批判性思维方法分析和解决问题。
毕业要求8:沟通合作
了解学习共同体的重要价值,愿意与他人协作,具有沟通合作的基本能力,运用多种沟通形式和新型社交工具进行表达、互动、组织、参与小组互助学习活动并发挥积极作用。
20.学前教育专业的发展历史?
大庆师范学院学前教育专业创办于1980年,2006年开始招收本科生,2007年被评为省重点专业,2008年获批国家级特色专业建设点,2011年学前教育学被评为省重点建设学科,同年9月与东北师范大学联合招收硕士研究生,2012年被评为省属本科高校“专业综合改革试点”项目,2014年与大庆市政府、大庆油田托幼管理中心合作共建大庆师范学院附属实验幼儿园,2019年获批国家级一流专业建设点。专业学制为四年制本科,授予教育学学士学位。每年招收普通本科生120人,在读学生491人。
21.学前教育专业特色与优势?
学前教育专业在四十余年的办学历程中,不断总结理论和实践经验,逐渐形成了明显的专业特色和优势。
(1)铁人精神育人特色:培养目标中“具有铁人精神特质”的表述,主要体现在:专业利用四十余年来大庆特有的铁人精神文化资源开展育人活动,实现了“文化育人、课程育人、实践育人、科研育人、管理育人”的铁人精神五个育人体系,培养了大批具有老实做人、勤奋做事、勇于担当、乐于奉献的铁人精神特质的专业人才。
(2)“校-政-园”三位一体协同育人特色:培养目标中“热爱学前教育事业,具有正确的儿童观和教育观,勤学乐教、学有专识”的表述,主要体现在:专业以“权责明晰、优势互补、合作共赢”为指导方针,构建了“高校-政府-幼儿园”三位一体的协同育人机制。大庆市政府根据学前教育发展需求,提供教师数量规格及政策支持;高校与幼儿园在制定人才培养方案、开发课程等方面零距离对接,实现教师培养培训、研究和服务一体化;幼儿园为教师培养提供基地和实践指导,重视学生在立德树人,教育观、儿童观养成、勤学乐教、学有专识等方面的协同培养。该特色能够为培养目标的达成提供有效支撑。
(3)“全程多维”实践教学特色:培养目标中“具有较强的学前儿童保育教育能力、技有专长、能有创新”的表述,主要体现在:通过行知教育书院、黑龙江省西部地区基础教育研培中心、学前教育实训中心等平台,将学前教育专业学生核心实践能力目标融入实践全程,形成了课堂教学“教-学-做-评”一体化、职业技能“指导-训练-考核”一体化,教育见习、研习、实习一体化的全程多维实践教学特色。该特色能够为培养目标的达成提供有效支撑。
22.学前教育专业的教师队伍基本情况?
专业现有专任教师25名,其中高级职称12人,博士4人(在读2人),双师型教师10人。获评省级教学名师3人,省级教学能手、模范教师、师德模范先进个人各1人。外聘教师6人。专业现有省级教学团队1个,建成省级精品课程2门、省级一流课程2门,获省优秀教学成果一等奖、二等奖各1项。
23.学前教育专业的实验实训室情况?
专业建有学前教育实训中心,使用面积2305平方米,包括幼师实战演练实训室、远程互播智慧教室、儿童绘本戏剧实训室、手工与玩教具开发实训室等,总资产达900余万元。近年来,专业大力凸显学科、专业特色和优势,开展幼儿园园长、骨干教师等国培、市培项目,培训达3000余人次,其中“国培计划”项目在教育部国培质量匿名评估排名中曾获全国第1名。近六年毕业生的一次就业率达90%,获得教师资格证的比例达93%,专业对口率为84.2%,获得了良好的社会声誉。
24.课程体系整体架构
通过系统的理论研究和行业实践调研的跟进,本专业构建了能够全面覆盖和有效支撑专业毕业要求的专业课程体系,如下图所示。

25.各类课程学时学分比例
在学前教育专业人才培养方案中,理论课程110学分,实践课程59学分,其中必修课程145学分,选修课程24学分;通识教育课程中的人文社会与科学素养课程学分不低于总学分的10%,支撑幼儿园各领域教育的相关课程学分不低于总学分的20%。具体见下表:
课程 类别 |
平台课程 |
模块课程 |
合 计 |
通识教育 课程 |
专业基础课程 |
专业必修 课程 |
专业选修课程 |
创新创业教育课程 |
实践教学环节 |
|
理论 |
实践 |
理论 |
实践 |
理论 |
实践 |
理论 |
实践 |
理论 |
实践 |
理论 |
实践 |
必修 |
选修 |
人文和科学素 养课程 |
教师教 育课程 |
幼儿园领域教育课程 |
学分 |
39.5 |
1.5 |
15.5 |
1.5 |
35.5 |
6.5 |
16 |
2 |
3.5 |
1.5 |
46 |
110 |
59 |
145 |
24 |
22 |
65.5 |
37 |
占学分比例 |
23.6 |
0.9 |
9.2 |
0.9 |
21 |
3.8 |
8.9 |
1.2 |
2.1 |
0.9 |
27.5 |
64.8 |
35.2 |
85.79 |
14.21 |
13% |
38.8% |
21.9% |
26. “U-G-K”三位一体协同育人机制
学校以“权责明晰、优势互补、合作共赢”为指导方针,构建了“U-G-K(高校-政府-幼教机构)”三位一体的协同育人机制。
政-校协同:合作共赢,统筹协调。学校与大庆市让胡路区、肇州县人民政府及教育局签订框架协议,政府负责从宏观层面制定幼儿园教师的相关政策,统筹规划本地区教师队伍建设,提供优质园所作为专业实践基地。学校利用自身专业学科资源、人力资源和教学资源为地方学前教育发展提供优质服务。
园-校协同:优势互补,合作研究。学校与大庆市幼教中心、大庆油田托幼管理中心等54所幼儿园建立长期合作关系,并签订基本框架协议。与幼儿园协同开展科学研究、人才培养、课程开发、职后培训等工作,实现高校与幼儿园的零距离对接。
27.实践基地
根据《大庆师范学院师范专业教育实习管理办法(试行)》,学前教育专业综合考虑幼儿园的办园性质、基础设施、课程建设、师资力量等条件,以“产教融合、互惠双赢、示范引领、协同发展”的原则为遴选标准,目前已签约校外实践基地12个(包括70余所幼儿园)。平均每个实践基地至少可同时接纳9名实训学生,教育实践基地数量充足、师资优良、设施齐全,能够满足教育实践和研究的需要。

28.多元化实践指导教师队伍
参照《教育部关于加强师范生教育实践的意见》,依据《大庆师范学院师范专业教育实习管理办法(试行)》,制定《教师教育学院双导师管理办法》。学院为学生配备校内导师和校外导师(幼儿园教师),合作指导学生实践教学,共同加强对学生的就业指导,制定了“双导师”的遴选条件、职责任务等具体措施。
导师遴选:遴选具有良好的思想政治素质、职业道德素质;乐于参与师范生的培养,教育教学基本功扎实,教育教学经验丰富的导师。
人员配置:为每名学生配置1-2名幼儿园指导教师、1名高校专业指导教师,每名校内指导教师指导学生数每次不超过20人。
实践指导:幼儿园指导教师主要负责教学实践、班级管理、教育调研指导;专业指导教师做好沟通、联络工作,关心实习生,协同指导师范生教学和班级管理工作等。
专业能力:具有一定的幼儿园工作经历和较强的教育实践指导能力,善于利用相关教育实践资源。在协同育人过程中,取长补短,相互促进,不断提升专业能力。如通过由清华大学、厦门大学等专家团队联合开展的学前教育专业学生人文素养培育课程培训,促进了幼儿教师课程设计能力和课题研究能力。
29.纸质图书资源情况
学院大量购置专业图书资源,建有学院图书馆,现有教育类、心理学类、学前教育类专业图书等累计38395册,生均46册。其中,铁人精神、大庆精神类图书累计近千册,丰富的图书资源为培育具有铁人精神特质的专业人才、开拓学生视野等提供资源保障。《3-6岁儿童学习与发展指南》《幼儿园教育指导纲要(试行)》各50套,教材教参49套,平均每6名实习生配备教参2套,《指南》《纲要》平均每6名实习生各1套。《指南》《纲要》的阅读和深入学习帮助学生树立师德规范、养成教育情怀、学会综合育人,为培养“四有”好老师奠定基础。
30.专业如何落实各教学环节常态化监控,规范教学过程?
学院根据学校的教学管理制度和专业人才培养的目标要求,从各教学环节关联毕业要求的对应点、质量要求的要点、质量监控的方法和责任人、质量评价的依据、周期等方面对课程教学大纲编制、课堂教学、实践教学、毕业论文等教学环节提出明确质量要求,并对整个教学过程进行监控,发现问题及时反馈,定期评估各个环节教学效果是否达成毕业要求,以保证教学质量的持续改进。
环节名称 |
关联毕业要求的对应点 |
质量要求的要点 |
质量监控的方法和责任人 |
质量评价的周期、依据、 结果反馈方式 |
形成的记录文档 |
人才培养方案制定 |
全部 |
人才培养目标适应社会需求和学校定位,满足用人单位、教育行政部门预期;符合教师专业标准、师范专业认证标准、教师教育课程标准;展现本专业特色和优势,支持毕业要求达成 |
监控方法:召开多方参与的人才培养方案修订论证会,以及毕业生与用人单位的调研和反馈 责任人:教学院长、专业负责人、系主任 |
评价周期:四年 评价依据:毕业生专业发展和综合能力素质 反馈方式:相关人员的问卷调査结果等 |
人才培养方案修订论证手册、用人单位满意度调查结果、基于质量保障体系对学前专业培养方案进行持续改进的情况等 |
课程教学大纲制定 |
全部 |
课程教学目标明确,能够支撑毕业要求的达成;教学内容安排合理,考核方案合理,评价方式多元 |
监控方法:成立学院课程大纲审核领导小组,定期开展大纲审核并形成修改建议 责任人∶教学院长 系主任、专业教师 |
评价周期:四年 评价依据:根据大纲制定与实施情况 反愦方式:质量监控责任人依据修改意见修改,提交修改稿 |
课程教学大纲审核记录、整改建议,专业核心课程教学大纲汇编,教学大纲持续改进情况等 |
课堂教学 |
全部 |
符合师范专业认证标准,教师教育课程标准;教学内容设计合理、教学理念新、方法科学。课程体系设置和结构够支撑毕业要求,课程体系的内容和实施能实现毕业要求 |
监控方法:学校和院系两级督导听课和评教;领导、同行教师听课;学生评教 责任人:教学院长、系主任、督导 |
评价周期:一学期 评价依据:根据教学情况进行教学研讨,寻找短板,及时持续改进 反馈方式∶期中教学检查集中反馈与学期教学工作总结报告 |
听课记录、评教结果、督导反馈意见表、期中教学检査总结、学期教学工作总结报告 |
环节名称 |
关联毕业要求的对应点 |
质量要求的要点 |
质量监控的方法和责任人 |
质量评价的周期、依据、结果反馈方式 |
形成的记录文档 |
实践教学 |
师德规范 教育情怀 保教能力 综合育人 |
课程目标与实践实训体系能有效支撑毕业要求 |
监控方法:实践教学质量监控和管理,如教育见习、 研习、教育实习手册, 及相应的反思总结报告 责任人∶教学院长、系主任、专业指导教师 |
评价周期:一学期 评价依据:学生评教结果 反馈方式:指导教师、学生、实习基地多方反馈 |
评教结果、实习(见习、研习)手册、实习鉴定表 |
课程考核 |
全部 |
考试或考查内容合理,知识掌握程度、课程考核规范性等 |
监控方法:试卷命题及考核由课程团队、系主任、教学院长三级审核 责任人:系主任、专业教师 |
评价周期:一学期 评价依据:根据学生考核成绩分析课程分目标的达成情况,并征求利益相关方的意见,寻找短板,及时持续改进 反馈方式:教学研讨 |
试卷、课程论文等课程档案 |
毕业论文 |
学会反思 沟通合作 |
毕业论文开题、撰写、答辩等环节规范,能够支撑毕业要求相应指标点 |
监控方法:校、院、专业三级监控。由系主任监控毕业论文写作各环节规范性,学院对指导教师和学生进行分阶段检查,学校对论文进行抽查 责任人∶系主任、专业教师 |
评价周明:一学年 评价依据:毕业论文任务书、开题报告、指导记录、答辩记录,毕业论文过程稿 反馈方式:总体评价 |
毕业论文任务书、开题报告、指导记录、论文过程稿、论文定稿、查重报告、答辩记录等 |
31.学前教育专业近三年生源质量如何?
近三年,专业招生规模比较稳定,2018~2020年招生人数分别为116人、113人、114人。生源来自全国12个省份,其中天津市、吉林省、山东省、河南省、湖南省、四川省本专业第一志愿录取比例均为100%,反映出招收的大多数新生具有明确的从教志愿。生源质量良好,录取分数均高于各省控分数线30分以上。
32.吸引优秀生源的制度措施有哪些?
为了增强广大考生和家长对学校概况及学校招生情况的了解,招生就业处按照学校要求,加大了招生宣传工作的力度。奔赴黑龙江、吉林、辽宁、河南、安徽、山东、甘肃、内蒙古、四川、广西、云南、贵州、江苏、浙江等地开展招生宣传和招生咨询工作。为了扩大了学校的影响力和知名度,我校还承办了由黑龙江学子杂志社主办的“黑龙江省2019年高校招生现场咨询会”大庆专场。在保证我校招生官方网站正常运转的同时,也加大了移动互联的信息量,通过手机网站、微信公众号等新媒体平台全力为广大考生及家长提供招生信息服务。接待考生和家长来校现场咨询工作安排周密,组织到位,开通四部热线电话,设立了招生咨询处,准备了足够的招生宣传材料,供考生和家长参考。
以制度措施为保障吸引优秀生源。本专业能够结合学校办学特点和专业特色,积极推进综合评价录取改革,深入探索与高考改革方案相衔接的、基于统一高考和高中学业水平考试成绩、参考综合素质评价的录取机制。为吸引优质生源,学校从2017年起推行转专业选拔制度,允许学生入学第二年根据学生兴趣和专业发展需求调整专业。考核转专业学生时增加了基于学前教育素质要求的技能测试和面试环节。
吸引优秀生源效果明显。本专业新生高考成绩位居学校各本科专业前列。通过对全校所有专业的录取最低分进行对比,本专业录取最低分明显处于全校本科专业上游水平,师范生均有良好的从教潜质。此外,近两年有52名同学获得免费师范生国家助学金。通过校内转专业,促进了选拔乐教、适教的优秀学生攻读本专业。
33.“三全”育人机制是如何实施的?
育魂坚守初心,彰显庆师本色。深入开展铁人精神育人实践活动,出台了《大庆师范学院“三全育人”综合改革建设方案》,将铁人精神融入“三全育人”各项工作中。制定了《大庆师范学院铁人精神教育实践方案》,印制了《大庆师范学院铁人精神教育实践手册》,开展关爱中成长教育实践活动。全校党员干部每人负责一个学生寝室,关心关爱学生实现全覆盖。定期开展“铁人式”优秀毕业生、“铁人式”学习标兵、“铁人式”优秀班主任等评选表彰,组织优秀事迹报告会。
基于立德树人理念,学院将思想政治教育和师德养成教育贯穿人才培养全过程:第一,坚持思政课程和课程思政相结合,培养道德规范。通识课程中开设马克思主义基本原理等课程,体现了思想政治教育的内容;专业课中采取浸润式的课程思政教育,不断挖掘课程思政元素,如《学前教育史》以中华民族教育思想和实践为载体,以现代化信息技术为依托,实现了课程思政育人效果最大化。《幼儿舞蹈创编》通过师生排演的舞剧《铁人之歌》在大庆电视台展演,进一步实现了铁人精神育人思政元素与专业课程的有机融合。第二,坚持在实践环节践行师德养成。引导学生在专业见习、研习、实习中充分感受幼儿园教师的良好师德,进而积极践行师德。第三,通过学院文化建设加强师德养成教育。学院在建设“行知教育书院”的基础上,通过校友面对面、名师课堂、真人图书馆等活动,开展师德养成教育。
34.学业预警制度实施情况
学校制定《大庆师范学院学业警示制度》。建立学业警示学生的追踪表,及时掌握学生的学习情况,帮助引导学生顺利完成学业,促进良好学风的形成。本专业包括专升本学生和普通高考学生,学业预警紧密结合学生的实际情况,针对不同的考生毕业学分要求,分类进行学业预警。学业预警制度由教学秘书—辅导员—专任教师三个层级分别实施。教学秘书从系统内筛选学分异常的学生,并由辅导员对其进行预警疏导提高其重视度,专业教师对学困生进行专门指导。
35.近三年毕业生毕业与就业情况
2018~2020年,学前教育专业学生毕业率为100%,获得教师资格证的比例达到93%,且毕业后所从事职业与专业相关度分别为79%、75%和71%,就业去向主要是幼儿园或相关教育类企业。用人单位对本专业人才培养质量满意,毕业生具有较强的社会适应能力与就业竞争力。
36.毕业生满意度调查
学院通过问卷调查、电话回访等方式调查显示,用人单位毕业生的满意度均达到90%以上。绝大部分用人单位认为本专业毕业生师德修养、教育情怀、从教信念、适应性等方面素质好,专业知识较扎实,执教能力强,展现出良好的科学及人文素质、较强的应用能力和创新意识。
毕业生在工作岗位表现出色,深受用人单位的认可,成为各级教学骨干、教学名师、学科带头人、教学新秀,其中许多教师毕业生走上了学校领导岗位。如:大庆市科学技术局副局长杨丽莉、大庆师范学院教师教育学院院长张晓梅、大庆油田矿区服务事业部托幼管理中心副主任仝新霞、大庆油城幼儿园人力资源部主任郭美玲、青岛滨海学院教育学部优秀教师康美兰、牡丹江师范学院学前教育系优秀教师刘文婷、锦州师范高等专科学校学前教育系优秀教师孟祥玲、哈尔滨市幼儿师范附属幼儿园骨干教师隋雪莲等等。
37.本专业在学校中得到的支持
本专业作为我校的特色专业建设点,其发展一直受到学校的高度重视和大力投入。近三年来学校对本专业给予了稳定的教学经费投入,教学日常运行支出逐年增加,占生均拨款总额与学费收入之和的比例高于15%,生均日常教学经费等稳步增长,生均教学日常运行支出高于学校平均水平。
38.以什么方式让学生、教师以及社会知道专业培养目标?
学前教育专业培养目标公开方式
宣传 对象 |
主要方式 |
说明 |
学生 |
入学教育 |
新生入学统一接受专业培养目标的介绍 |
专题报告 |
邀请教师和优秀毕业生给学生定期做专题报告使学生进一步理解本专业培养目标 |
专业导师指导 |
邀请优秀的专业导师与学生面对面,提供专业咨询 |
教师与管理人员 |
专题研讨会 |
教师围绕培养目标开展专题研讨 |
教研室活动 |
专业教师开展教学交流会加强在教学活动中落实培养目标 |
课程大纲制定 |
教师全程参与制定课程大纲 |
新教师岗前培训 |
在岗前培训活动中促使新教师了解所在专业培养目标 |
其他利益相关方 |
家长会宣讲 |
在新生家长会中,帮助家长理解本专业培养目标 |
培养方案的制定和修订 |
通过问卷调查、培养方案研讨会,论证会等途径,让用人单位、社会参与到培养方案的制定和修订工作,从而了解本专业培养目标 |
招生宣传 |
在招生宣传的各个环节进行培养目标的宣传 |
39.专业采用什么方式对学生是否达到培养目标要求进行评价?
培养目标达成评价的对象是毕业5年左右的往届毕业生群体(非某一具体学生),评价周期一般为4年一次全面修订,每年根据实际进行一次微调。
本专业成立了“培养目标达成评价小组”,建立了毕业生跟踪反馈与社会评价机制,并用于对培养目标达成情况进行定期分析。
主要通过问卷调查和访谈进行统计分析生成结果。调查对象分别是任课教师、往届毕业生和用人单位。培养目标问卷调查内容由培养目标与需求吻合度(培养定位)、培养目标与毕业生表现吻合度(职业能力)两部分组成。对收回的毕业生、用人单位评价意见以及访谈结果分别进行统计分析,得到各培养目标分项达成度平均值,达成度加权后形成本专业各分项目标达成度值。分析结果显示,本专业毕业生较好达到了培养目标的要求。
40.专业培养方案的修(制)定程序是什么?
培养目标/计划的修订由学校、学院、专业三级教学管理机构共同完成。学校成立由主管领导和教务处、科技处、学生处等有关职能部门、各院系主管领导参加的培养方案专家组和工作组,提出制订培养方案的原则意见和基本框架,包括指导思想、人才培养目标定位、基本原则、培养方案和指导性教学计划、课程结构、学分要求等,经校领导班子讨论审议,下发执行。
学院以教学副院长为负责人成立“人才培养方案修订工作领导小组”负责贯彻学校相关文件,组织程专业负责人讨论学校原则性意见,结合学院办学实际和特点提出学院课程结构设置方案。
专业负责人负责牵头撰稿,在广泛征求各方面(含毕业生、用人单位、行业专家、专业教师等)意见基础上,对本专业本科生培养方案和计划进行修订。专业负责人向学院提交培养方案修订方案,教学副院长分别组织学院教学委员会、企业专家和校外同行专家对培养方案进行审议。评审通过后再提交学校教务处组织的专家组评审,审查通过后送学校学术委员会审批。
41.为什么说课程评价是毕业要求达成度评价的基础,课程评价的重点是什么?
毕业要求通过指标点分解落实到课程,当课程设置与毕业要求建立合理的对应关系后,课程目标的达成情况决定了相应毕业要求的达成情况。课程评价就是判断课程目标的达成情况,同时为毕业要求达成度评价提供基础材料。根据学校教师教学工作规范系列文件,本专业设立了专门的课程质量评价小组,完善和建立课程评价机制。
课程评价的对象:修读该课程的全体学生。包括个体和整体情况。
课程评价的内容:应包括对课程目标的分析,对课程教学内容、教学方式、考核方式的分析,以及学生课程考试成绩与课程目标达成期望值的对比分析等。非常关键的是,课程内容能够支撑相应指标点要求;课程教学方式支持能力培养要求;课程考试深度与广度与评分标准能够反映目标要求。
课程评价的方法:1)定量评价法(基于各类考核数据)。但是,仅仅依据学生考试成绩进行评价是不充分的,尤其是当考试内容的合理性没有经过证明的前提下,考试成绩无法作为课程目标达成评价的唯一依据。因此,课程评价的重点应关注课程考核内容与方法的合理性,主要体现考核方式和内容是否能够围绕课程目标,针对课程目标的特点,选择考核内容和考核方式,同时还应关注评分标准的确立。2)定性评价方法(基于学生各类学习表现和成果的定性评价信息以及作业等)。
课程评价的目的:发现教学短板为课程改进提供依据。
课程评价分析报告:1)评价结果定量呈现;2)评价结果定性表达,用文字说明课程目标达成情况。
第二部分 访谈篇(教师访谈题目参考)
1.是否了解过师范类专业认证和其他专业认证?
2.作为教师,在准备进校考查过程中的起什么作用?认证后又打算怎么做?
3.你教的课程对培养目标和毕业要求有什么支持?
4.你所教课程的课程评价是如何做的?
5.是否有职业发展的机会?
6.有多少时间花在职业发展上?
7.是否加入到了专业学会组织?有哪些?是否活跃?
8.如何获得所需要的实验室设备?
9.教师是否经常同时教一门课和相关实验课?如果不是,教师间如何协调?
10.是否对薪酬结构满意?有什么想法?
11.专业认证理念下,你所运用的教学方法有哪些?
12.幼儿园如何影响到这个专业?
13.最近三年的课程内容是否有变化?如何变化的?
14.你是否和基础教育领域保持经常性接触?如何接触?
15.如果要改进这个专业,应该如何做?
16.支持条件是否正在提供合适的教育服务?
17.对你是否有合理的行政和技术服务?
18.一个班大概有多少学生?有多少教师上课?多少实验室?
19.正常情况下每周有多少小时辅导学生?
20.在专业的持续改进计划中,你发挥的作用如何?
21.持续改进计划如何影响到课程内容及课程评价等?
22.你是否有或使用PPT或其他信息化手段进行教学?
23. 班主任工作如何以学生为中心.如何帮扶学生专业学习和成长?
24. 所教课程如何支撑毕业要求?具体包括:
(1)课程在所在专业课程体系中的地位和作用(课程概述)
(2)课程的课程目标(即课程学习成果)有哪些?分别对应支撑哪条毕业要求?
(3)从教学内容和方式上如何实现课程目标(即课程学习成果)?
(4)如何评价课程目标(即课程学习成果)的达成情况?具体方式有哪些?
(5)上一年级学生学习本课程的课程目标(即课程学习成果)达成情况怎样?
(6)课程目标(即课程学习成果)达成评价结果存在哪些不足,如何持续改进?
教师教育学院
一、院训:道笃业实 学高行范
院训释义:
从《师说》中的 ”师者,传道授业解惑者也”,到陶行知的“学高为师,身正为范”,以及启功的“学为人师, 行为世范“,莫不体现出为人师者的“道”“业”笃实、“学”“行”高范的基本追求。从道业到学行,也一以贯之了“知行合一”的理念。道笃则敬业,业实则爱岗,此为自修;学博则艺高,行正则身范,此为自律。
二、院徽
院徽释义:
院徽由学院中文名称、英文名称、办学时间和“教师教育”拼音首字母“jsjy”四个元素构成。“jsjy”是院徽的核心元素,四个字母构成一个“人”形奔跑图案,由向两方伸展的绿叶托起。奔跑的“人”形象征着学院勇于开拓、拼搏进取的精神面貌和追求,两片树叶既象征着学生的茁壮成长,也代表着学院的两个一流专业蓬勃发展。图形中部金色的水滴形状好似奋力奔跑中挥洒的汗滴,也代表着大庆这座石油城的标志性产物“油滴”,象征着教师教育学院在赓续铁人精神、不断追求卓越的征程中矢志不渝的精神风貌,体现了学院办学的价值追求。整个标志图案灵动,色彩生动、寓意深刻而富有时代感。
三、院歌:
《最美的教育》 作词:韩妍容 作曲:陈 晨

院歌释义:
《最美的教育》歌词言简意赅,朴实自然,既反映了学院人才培养的特色,也彰显了学院教师和学生两代师表、勇担重任的情怀。歌曲旋律悠扬,采用了律动性和抒情性较强的八六拍节拍,平稳的节奏型增强了歌曲的坚毅感。整首歌充满激情,富有激励作用,适于传唱。
四、教风:敬业精业 乐教善教
教风释义:
前一句从职业信念的角度说。“敬业”是基本的职业准则,是认真负责、一丝不苟、乐于奉献、踏实严谨的工作态度。“精业”是在“敬业”基础上的更高的职业追求,是在教学中不断追求卓越、精益求精、高效专业的表现。
后一句是从教师职业的专业发展角度说。“乐教” 是对教育发自内心的热爱。这种热爱,既有对教师职业的爱,也有对教育事业的爱,更有对学生的爱。“善教”从方法的角度说,即因材施教、循循善诱。“乐教”是从教的前提,“善教”是“乐教”的必然结果,也是从教的目标。
五、学风:明德尚学 精技强能
学风释义:
前一句主要从立德树人、学习态度的角度说。“明德”即使人的美德得以显明。在育人中“明德”应处于首要位置。这也和铁人精神中的“为国分忧、为民族争气”的爱国主义精神、“甘愿为党和人民当一辈子老黄牛”的埋头苦干的奉献精神契合。“尚学”即热爱学习、刻苦钻研、尊重知识、探索未知、攻坚克难、勇于开拓,这是教育的根本。同时也对应铁人精神中的“宁可少活20年,拼命也要拿下大油田”的忘我拼搏精神,“有条件要上,没有条件创造条件也要上"的艰苦奋斗精神。
后一句主要从专业要求的角度,即通过专业学习掌握科学的学习方法和学习技巧,夯实理论知识,锤炼职业技能,增强实践能力,为将来成为一名优秀的小学、幼儿园骨干教师奠定基础。这也可以对应铁人精神中的“干工作要经得起子孙万代检查”“为革命练一身硬功夫、真本事"的科学求实精神。